Technical prerequisite - IMPORTANT
Authors must use Firefox for creating and maintining Headline News. Internet Explorer is NOT supported.
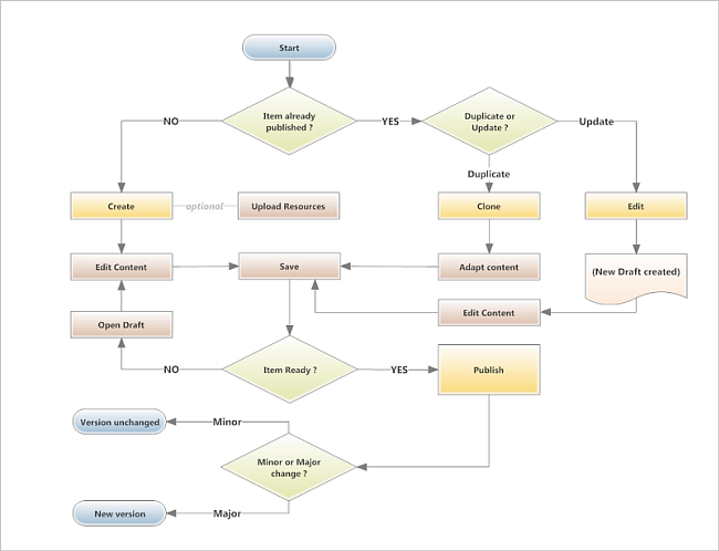
Creation
There are three ways to create a new Headline News:
- From the Headline News Portlet on the NOP Main page, with the Create link:
- From the Headline News Edit List Detached View (the Drafts window), with the Create button:

When you create an item, you open the Headline News Editor with a blank Headline News template. - From the History Window with the Clone button:

When you clone an item, you actually open the Headline News Editor containing a copy of the source item - with the exception of imported recources, if any. In such an event, a TODO notice (in a red label) will be insterted to remind you to upload and place the missing elements:

The Clone button is available from the Headline News Details window.
Edition
-
For a Draft version (no yet published): click on the Title link of an item to open the Headline News Editor for that item
-
For a Published version: Click on the Title of an item listed in the Online Events List or in the Archive Events List to open a Details window - and then on the Edit button from the History tab:

Note: The ability to create and update Headline News is reserved to Authors, as determined by user profile.
Workflow and Versions
Draft - initial
- When an item is created, a draft version is automatically generated and appears in the Headline News Edit List window (accessible with the Draft link from the Portlet on the NOP Main page). This draft version will exist until the item is published or the draft deleted.
- The draft version has an owner, which is the only user who can edit the item.
- The user who creates the draft version becomes its owner.
- Any author can take the ownership of the draft version. However they should bypass a warning message.
Draft - new
- When a published item is edited, a new draft version is automatically generated and appears in the Headline News Edit List window.
- When all necessary changes have been made and the item Published again, you will be prompted to indicate if the changes you made are Minor (corrections, type, cosmetic modifications) or not - in which case a new version will be created.
Publish
- Click on the Publish button to make the item visible on the Portal (to all users by default, or to authenticated visitors of the Protected Portal if the Protected option has been selected).
- This is achieved by means of this dialog:
- The Publication time is updated each time an item is published, unless you select the Minor change option as shown above (in which case the publication date remains unchanged).
Versions and Updates
As a result, a Minor update will not change the publication time (the one relative to the last Major version will be kept) while a Major update will change the publication time, therefore resulting in having the item higher up in the events list as it is ‘newer’ - check the Headline News Details section for more information on the History concept.
