Overview
The Publication Workflow describes the steps involved in creating and updating event data.
The events presented via the Network Events Portlet may come from different sources, internal or external to the NOP.
Events created in the Network Events Portlet can be widely edited, with the appropriate right, while events generated on applications external to the NOP can be edited on a much more limitated basis (the proprietary fields will in this case be set to 'read only' mode - and any other change will have to be performed in their respective originating applications).
The edition of events within the NOP are performed with a dedicated editor referred to as NET (for Network Events Tool).
DRAFT vs VIEW
Creating or updating an event is a task that is likely to take some time and potentially require the collaboration of several contributors.
The NET therefore supports two versions of the same event:
- The DRAFT mode corresponds to the event preparation, and is handled by means of the Event Editor. Drafts can be created, viewed and updated by Contributors only.
- The VIEW mode corresponds to published events, and is handled by means if the Event Viewer. Published events can be viewed by the Readers (Portal users).
Workflow
- An event first exists as a Draft, and displayed/edited through the Event Editor until you decide to publish it. It is created, viewed and updates by users with the Author role.
- It then changes status to Published, where the event changes mode to Read Only and displayed through the Event Viewer, becoming visible is to all users with the Reader role.
Note: Deleting a document will not erase it from the database - it can still be searched by means of the Event Viewer. - Editing a document will actually create and open a copy as Draft, ant the two versions may co-exist until the Draft version is published and replaces the Published Version
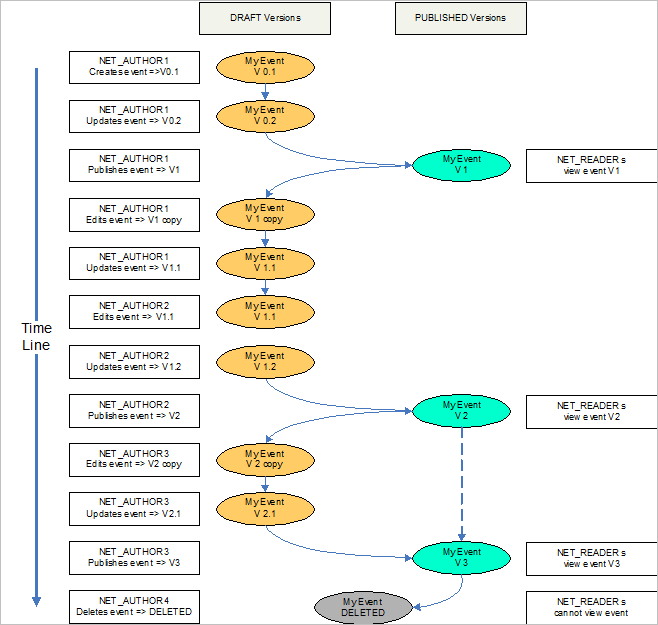
Example of a typical workflow
The typical event edition workflow consists in the following steps (all performed with the Author role):
- The event is created as a DRAFT version ...
- saved as DRAFT ...
- published ...
- edited as a DRAFT version ...
- updated in DRAFT version ...
- published again ...
- and eventually deleted.
Event Edition Ownership
The concept of Edition Ownership has been introduced to allow more than one AUTHOR editing/updating an event at the same time - a useful feature in the context of collaborative event information maintenance:
- To modify an event, the AUTHOR has to own the event edition.
- There is no more than one the AUTHOR owning the event edition at any given time.
- An AUTHOR can acquire the event edition ownership at any time:
a) if no other AUTHOR is currently editing the event; or
b) if the new AUTHOR (Author#2) accepts the responsibility to cancel the unsaved work of former AUTHOR (Author#1) that is currently editing the event, knowing that Author#1 is not made aware of the ownership change.Has the event been saved or not by Author#1, Author#2 can update a current DRAFT and save/publish it, - The AUTHOR owning the event edition can update the event.
- The same AUTHOR remains the event owner after the update, and until another author wants to update the event and thus acquires ownership.
- The AUTHOR owning the event edition can publish the event.
- The AUTHOR releases the event edition after the publication.
- The AUTHOR owning the event edition can delete the event.
Example of a typical workflow - with multiple edition ownership:
